工作动态
近日,国际学术期刊Antimicrobial Agents and Chemotherapy(《抗微生物制剂与化学治疗》)在线发表了中国科学院武汉病毒研究所/生物安全大科学研究中心肖庚富学科组、王薇团队的最新研究成果。论文题为“RNAi screening reveals requirement for PDGFRβ in JEV infection”(RNAi筛选揭示PDGFRβ在日本乙型脑炎病毒感染中的作用机制)。该研究发现血小板衍生生长因子受体β(Platelet-derived growth factor receptor beta , PDGFRβ)参与调控日本乙型脑炎病毒(Japanese Encephalitis Virus , JEV)的感染,其抑制剂伊马替尼(imatinib)在细胞和动物水平均有效抑制JEV感染。
JEV是感染人类中枢系统最常见的虫媒病原之一,引起的日本乙型脑炎致死、致残率较高,对人类健康造成重大威胁。虽然JEV疫苗的开发和使用在一定程度上降低了日本乙型脑炎的发病率,但局部地区仍存在暴发和流行。目前对于JEV的入侵机制以及宿主细胞如何通过信号转导调控应答JEV感染仍有待研究。
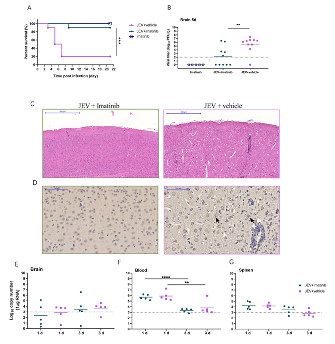
该研究团队利用JEV复制子病毒颗粒对受体酪氨酸激酶siRNA文库进行筛选,鉴定PDGFRβ为JEV感染的关键受体酪氨酸激酶分子,敲除PDGFRβ可阻断JEV感染,回补PDGFRβ可部分恢复细胞易感性。PDGFRβ的抑制剂伊马替尼已被批准用于慢性髓系白血病和胃肠道间质肿瘤的治疗。研究人员发现,伊马替尼在多种细胞上均可显著抑制JEV感染,同时在动物水平上能显著降低感染JEV小鼠的致死率,降低小鼠脑内病毒载量,缓解由JEV感染引起的病理损伤。这些发现表明PDGFRβ在调控细胞应对病毒感染方面有重要作用, 揭示了JEV与宿主相互作用的新节点,并为开发伊马替尼作为治疗黄病毒感染的潜在药物提供了重要理论参考。
武汉病毒所博士研究生周旻旻为该论文第一作者,肖庚富团队的王薇副研究员为该论文通讯作者。该工作得到国家重点研发计划(2018YFA0507204)、国家自然科学基金(31670165)、中国科学院武汉生物安全国家实验室高端用户培育项目(2019ACCP-MS03)、病毒学国家重点实验室开放研究基金项目(2018IOV001)资助。

图:伊马替尼抑制JEV感染
论文链接:
https://aac.asm.org/content/early/2021/03/17/AAC.00113-21.abstract?papetoc
科技服务