首页 >> 科技服务 >> 工作动态

工作动态

武汉植物园完成城口桤叶树叶绿体基因组的解析

发表日期:2021-04-20来源:武汉植物园放大 缩小

  桤叶树属(Clethra)是热带至亚热带地区重要的山地树种,具有良好的园林观赏性和环境适应性。该属约65种,间断分布于东亚和东南亚、北美东南部、中美洲、巴西东部和马德拉群岛。桤叶树属是合瓣花植物中较为原始的类群,其许多特征与杜鹃花科某些属高度相似,以往植物学家曾将本属放置于杜鹃花科内。1851年,德国植物学家Klotzsch将该属从杜鹃花科中移出,新建立了一个单属科——桤叶树科(Clethraceae)。近些年随着分子系统学的兴起,基于3个叶绿体DNA片段的系统发育研究结果,支持原属于鞣木科(Cyrillaceae)的虎萼木属(Purdiaea)为桤叶树属的姐妹群并划入桤叶树科。到目前为止,已测序的桤叶树属叶绿体基因组数据很少,在NCBI数据库中仅有云南桤叶树(Clethra delavayi)一种,很大的制约了对本属植物系统发育的研究。

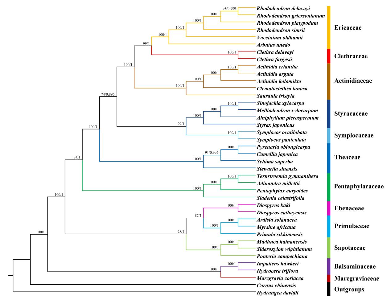
    武汉植物园东非植物区系与分类学科组首次对该属分布于华中地区的本土植物——城口桤叶树(Clethra fargesii)叶绿体基因组进行了解析。研究发现,城口桤叶树的叶绿体基因组全长157,486 bp,共注释到112个单拷贝基因,其中包含80个蛋白质编码基因,30个tRNA基因,4个rRNA基因(图1)。与同属杜鹃花目(Ericales)下的其他科植物相比,该基因组的基因个数、GC含量和密码子偏好性等方面具有较高的相似性,同时通过基因组比对重排,选择压力和核苷酸多态性分析,发现该基因组在一些方面表现出高度的保守性。此外,该研究还发现了该基因组中的73个微卫星序列(SSR)和7个核苷酸多态性较高的区域,可作为桤叶树科物种鉴定和系统发育的潜在标记。基于75个叶绿体蛋白质编码序列串联数据重建杜鹃花目系统发育树,结果支持了桤叶树属与杜鹃花科(Ericaceae)互为姐妹类群(图2)。该研究为桤叶树属的叶绿体基因组研究提供了重要数据,对今后关于该属及桤叶树科的系统发育研究和物种演化具有重要意义。

    该研究成果以“Complete Chloroplast Genome of Clethra fargesii Franch., an Original Sympetalous Plant from Central China: Comparative Analysis, Adaptive Evolution, and Phylogenetic Relationships”为题发表在国际学术期刊《Forests》上。本研究是在武汉植物园东非植物区系与分类学科组胡光万研究员和江西农业大学林学院江西省竹子种质资源与利用重点实验室国春策教授共同指导下完成,为双方实验室合作研究的成果,江西农业大学与武汉植物园联合培养的硕士研究生丁世雄为本论文的第一作者,双方实验室多名研究生参与了本项研究。

  论文链接:https://doi.org/10.3390/f12040441

 

图1. 城口桤叶树(Clethra fargesii)的叶绿体基因组图谱

 

图2. 基于40个杜鹃花目植物的75个叶绿体蛋白质编码序列串联数据构建的最大似然法和贝叶斯法系统发育树

附件: