工作动态
近日,中国科学院武汉病毒研究所/国家病毒资源库邓菲团队与华中科技大学同济医学院附属协和医院郑昕团队合作攻关,在新冠病毒(SARS-CoV-2)与血小板和巨核细胞相互作用机制方面取得进展。研究成果发表在国际医学杂志Journal of Hematology & Oncology上,题目为“SARS-CoV-2 interacts with platelets and megakaryocytes via ACE2-independent mechanism”。
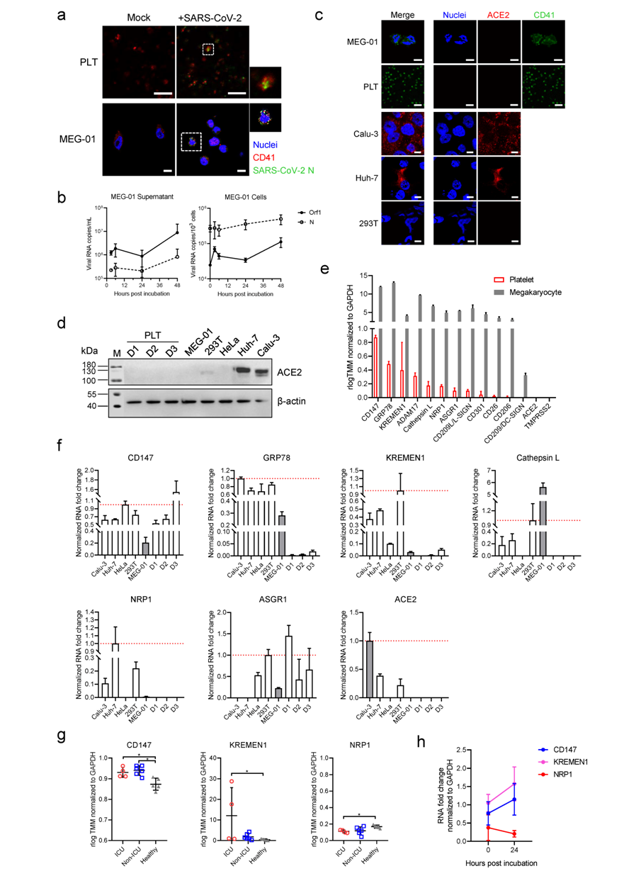
血小板是外周血循环系统中除血细胞外的第二大类群,是止血和病理性血栓形成的主要效应细胞。越来越多研究表明,除了参与止血、凝血过程,血小板还是机体快速应答病毒感染性疾病的首要效应细胞。新冠肺炎(COVID-19)患者的临床症状包括血栓形成、凝血功能障碍,患者的高死亡率部分归因于血栓形成后加快了心血管并发症进程。初步研究表明,COVID-19患者血小板呈超激活状态,释放多种细胞因子导致血栓形成并参与炎症反应,动脉缺血进而发生肺阻塞,提示血小板在COVID-19病理机制与疾病进程中发挥重要作用。然而,SARS-CoV-2是否能直接作用于血小板并诱导血小板应答,以及两者之间可能的相互作用机制并不明确。
该研究回顾分析了2020年3月至5月武汉地区COVID-19患者血浆样本中与血小板应答、功能障碍和血栓形成相关临床指标,检测了血小板激活分泌参与免疫应答相关蛋白的表达水平。结果表明,COVID-19患者多表现中度血小板减少综合征,血栓形成风险升高,血小板激活并释放下游细胞因子参与免疫调控和应答。体外实验表明,SARS-CoV-2能直接与血小板互作,诱导血小板激活。
此外,尽管感染复制效率有限,SARS-CoV-2能感染血小板及其亲本——巨核细胞。该研究对包括ACE2在内的14种SARS-CoV-2入侵细胞的主要受体和候选受体在血小板和巨核细胞中的丰度进行分析和检测,发现血小板和巨核细胞均不表达ACE2,而其他多种可能SARS-CoV-2或与S蛋白互作的候选受体均有不同程度表达,提示SARS-CoV-2可能通过与其他受体相互作用感染血小板和巨核细胞,而不依赖于ACE2。此外,血小板转录组数据分析表明,COVID-19患者血小板中的候选受体CD147和KREMEN1转录水平上调,NRP1下调,并能在SARS-CoV-2感染的巨核细胞中可观察到类似现象,提示SARS-CoV-2感染与登革病毒感染类似,能够改变血小板以及巨核细胞的基因RNA转录水平。
研究结果将促进SARS-CoV-2与血小板以及人巨核细胞相互作用机制的研究,拓宽对病毒感染性疾病致病机制的认识,对揭示针对SARS-CoV-2进行干预和治疗的新靶点和策略有重要意义。
武汉病毒研究所/国家病毒资源库沈姝副研究员、张敬媛博士研究生和方耀辉博士研究生为论文共同第一作者,武汉病毒研究所/国家病毒资源邓菲研究员和华中科技大学同济医学院郑昕教授为共同通讯作者。本项研究得到国家自然科学基金、国家重点研发计划以及中央大学基础研究基金支持。
科技服务