工作动态
2022年5月,国际学术期刊《病毒学杂志》(Journal of Virology)在线发表了中国科学院武汉病毒研究所/生物安全大科学研究中心陈全姣团队的最新成果,论文题为“G Protein Subunit β1 Facilitates Influenza A Virus Replication by Promoting the Nuclear Import of PB2”(GNB1通过促进流感病毒PB2蛋白入核进而促进流感病毒的复制)。该研究表明GNB1能够与聚合酶亚单位相互作用,通过促进PB2蛋白的入核来正向调节流感病毒复制。
A型流感病毒(IAV)由于其广泛的宿主范围和易变异的特性,一直持续威胁着公众健康。流感病毒的核糖核蛋白(vRNP)负责病毒基因组在细胞核中的转录和复制,病毒vRNP亚基从细胞质进入细胞核的过程需要许多宿主蛋白的参与,而我们对相关宿主蛋白知之甚少。该研究团队利用质谱分析对纯化H9N2流感病毒粒子中的宿主蛋白进行了鉴定,选取其中得分较高的10个蛋白进行初筛,发现GNB1能够显著影响流感病毒的复制水平。通过免疫共沉淀实验发现无论是在转染条件下还是感染条件下,GNB1与聚合酶亚基PB2、PB1和PA都可以相互作用,且以非RNA依赖的方式结合(图1)。进一步的研究表明,敲除GNB1后可延迟PB2蛋白入核,而对PA-PB1异源二聚体的入核没有影响(图2)。最后,该团队探索了GNB1影响病毒复制的分子机制。免疫共沉淀实验结果表明,GNB1能促进PB2蛋白与importin α3、importin α5和importin α7的结合,从而促进病毒PB2蛋白的入核,进而促进聚合酶PB2、PB1和PA复合物的形成,并最终影响病毒RNP的组装(图 3)。该研究对流感病毒复制的分子机制提供了新的见解,并提供了潜在的抗病毒药物靶点。
武汉病毒所博士研究生郑华斌为该论文第一作者,陈全姣研究员为该论文通讯作者。该研究得到了国家科技重大专项(2020ZX10001016)的资助。

图 1. GNB1与病毒聚合酶亚基相互作用。(A-C)GNB1和病毒蛋白的相互作用。(D)GNB1和不同亚型病毒M1蛋白的相互作用。(E-F)GNB1与流感病毒聚合酶亚基相互作用。(G) 内源性GNB1和聚合酶组分之间的相互作用。(H) GNB1和聚合酶亚单位的GST-pulldown。

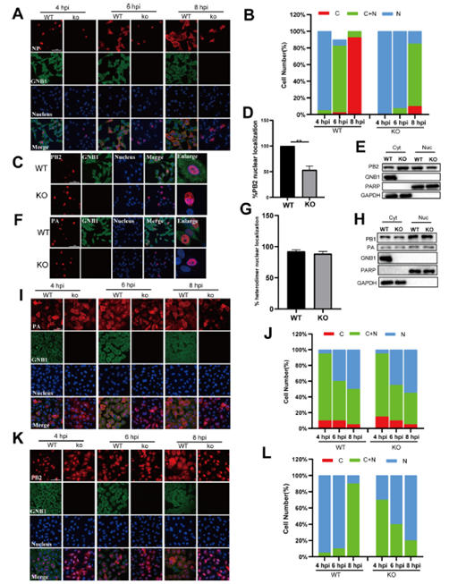
图2. GNB1对聚合酶亚基入核的影响。(A)感染后vRNPs在WT和GNB1-KO A549细胞中的定位。(B) NP在感染细胞中定位的定量分析。(C)敲除GNB1抑制了PB2的入核。(D)定量分析PB2的定位。(E)蛋白质印迹分析PB2在转染后WT和GNB1-KO细胞的分布。(F) GNB1不影响PB1-PA异聚体的入核。(G)定量分析PA-PB1的定位(H)蛋白质印迹分析转染PB1和PA后,PA-PB1在WT和GNB1-KO细胞的分布。(I) 病毒感染时,WT和GNB1-KO A549细胞中PA-PB1异二聚体的定位。(J) PA在感染细胞中定位的定量分析。(K)病毒感染时,WT和GNB1-KO A549细胞中PB2的定位。(L) PB2在感染细胞中定位的定量分析。

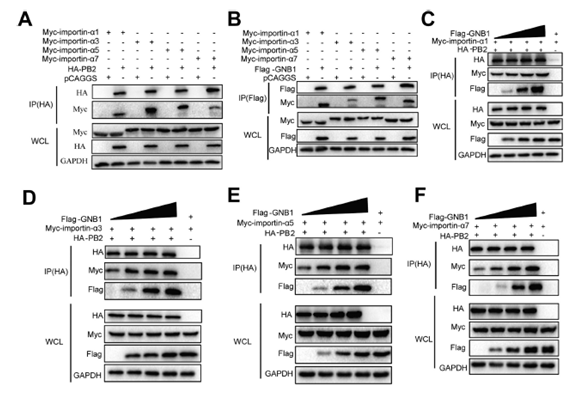
图 3. GNB1促进了PB2和importin α之间的相互作用。(A-B)PB2(A)或GNB1(B)与importinα1、α3、α5和α7之间的相互作用。(C-F)GNB1影响PB2与importin α家族的相互作用。
科技服务