工作动态
近日,中国科学院武汉病毒研究所与广州实验室、广西医科大学、北京化工大学、复旦大学等单位合作,在《Cell》上发表题为“A bat MERS-like coronavirus circulates in pangolin and utilizes human DPP4 and host proteases for cell entry”的研究论文,报道了在穿山甲中发现的一株新型MERS簇冠状病毒,并证实该病毒可利用人DPP4受体和宿主蛋白酶入侵细胞。
中东呼吸综合征(Middle East respiratory syndrome, MERS)冠状病毒是一种高致病性新发冠状病毒,主要在沙特阿拉伯等中东国家暴发流行。近年来,各国研究人员在亚洲、非洲等多个地区的蝙蝠体内发现了遗传多样的在进化上与MERS冠状病毒相关、基因组结构与其类似的冠状病毒,包括扁颅蝠HKU4冠状病毒、伏翼蝠HKU5冠状病毒以及多种蝙蝠携带的MERS相关冠状病毒等。这些病毒在分类学上和MERS冠状病毒属于同一个病毒亚属,即Merbecovirus亚属,通称为MERS簇冠状病毒。蝙蝠源MERS簇冠状病毒因此也被认为是MERS冠状病毒的原始进化祖先。

MjHKU4r-CoV-1与其它Merbecovirus的基因组相似度分析与全基因组系统发育分析
在本研究中,武汉病毒所石正丽团队和合作伙伴在马来穿山甲(Manis javanica)中发现了一株新型MERS簇冠状病毒,并成功地进行了分离鉴定。全长基因组测序与系统发育分析结果显示,该病毒和扁颅蝠HKU4冠状病毒具有较近的亲缘关系,全长基因组相似度为86.8%,与蝙蝠HKU4冠状病毒属于同一个病毒种,该病毒被命名为马来穿山甲HKU4相关冠状病毒-1(MjHKU4r-CoV-1)。
研究团队对MjHKU4r-CoV-1的受体结合等生物学特性进行了解析。证实MjHKU4r-CoV-1与MERS冠状病毒类似,可高效利用人DPP4受体入侵细胞,且与人DPP4受体的结合能力要强于蝙蝠HKU4冠状病毒。研究团队还证实MjHKU4r-CoV-1的S蛋白上具有一处蝙蝠HKU4冠状病毒所不具备的弗林酶切位点,导致MjHKU4r-CoV-1可以被人源细胞的宿主蛋白酶切割,使其能更好地适应人源细胞的入侵。该发现证明冠状病毒感染性增强的弗林酶切位点完全可能由自然界进化而产生。此外,该研究测试了MjHKU4r-CoV-1对不同宿主来源的DPP4受体的亲和力和利用效率,结果表明MjHKU4r-CoV-1可能具有较广的宿主范围。


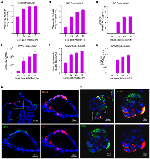
MjHKU4r-CoV-1可感染人结肠/气道类器官和人DPP4转基因小鼠
此外,研究团队使用人源类器官和动物感染模型,进一步评估了MjHKU4r-CoV-1的跨种感染与致病风险。结果证明MjHKU4r-CoV-1能感染人呼吸道、肠道类器官并有效复制,能感染表达人DPP4受体的转基因小鼠并造成其肺部病理损伤,揭示该病毒具有跨种感染人的潜在风险。

该研究发现了蝙蝠冠状病毒“外溢”到穿山甲的有力证据,并揭示穿山甲的冠状病毒在发生了适应性进化后,存在进一步跨种到人的风险,强调了穿山甲对于蝙蝠冠状病毒跨种传播的重要性。研究结果表明穿山甲可能是蝙蝠冠状病毒的中间宿主,在蝙蝠冠状病毒由自然宿主到人的传播链中起到关键的桥梁作用。这一科学发现凸显了加强对潜在中间宿主动物进行病毒监测和预警的必要性,也为我们认识野生动物源新发传染病的发生发展与传播规律提出了重要见解.
武汉病毒所石正丽研究员、武汉病毒所/广州实验室周鹏研究员、广西医科大学胡艳玲教授、北京化工大学童贻刚教授、复旦大学林鑫华教授为该论文的共同通讯作者。武汉病毒所博士后陈静、杨兴娄青年研究员(现为中科院昆明动物所研究员)、博士研究生司昊睿、复旦大学博士研究生宫千淳、广西壮族自治区陆生野生动物救护研究与疫源疫病监测中心阙腾程高级兽医师、北京化工大学博士研究生李景为该文章的共同第一作者。该研究得到了中国科学院战略性先导科技专项(XDB29010101、XDB29010104)、国家自然科学基金(81822028、32192400)、国家重点研发计划(2021YFC2300901)、广州实验室(SRPG22-001)、中国科学院青年创新促进会(2019328)、广西科技计划项目(桂科AB20059002)、广西医科大学杰出青年基金及中国科学院高致病性病原生物学与生物安全重点实验室开放研究基金(2020SPCAS001)的资助。
文章链接:https://doi.org/10.1016/j.cell.2023.01.019
科技服务