吸血节肢动物中传播循环的病毒有两大类:虫媒病毒(arbovirus)和节肢动物特异性病毒(arthropod-specific virus, ASV)。虫媒病毒能在脊椎动物和节肢动物中复制,对人类或动物具有致病性,给全球公共卫生来沉重负担。节肢动物特异性病毒仅在节肢动物中复制,它们可能是虫化病毒进化的起源。然而,目前没有涵盖所有已知虫媒病毒和节肢动物特异病毒种类、生物安全风险等级、基因组节段、地理分布等信息的综合数据集。
2023年5月19日,国际学术期刊Scientific Data在线发表了武汉病毒所/生物安全大科学中心袁志明/夏菡团队在虫媒病毒生态健康和生物安全领域的最新研究论文,文章题为“A global dataset of sequence, diversity and biosafety recommendation of arbovirus and arthropod-specific virus”(全球虫媒病毒和节肢动物特异病毒的序列、多样性及生物安全风险综合数据集)。研究人员通过整合美国CDC虫媒病毒名录(Arbovirus Catalog)、第六版《微生物和生物医学实验室生物安全》(BMBL 6th)附录VIII-F、国际病毒分类委员会(ICTV)的病毒分类信息以及Genbank序列等有关信息,提取分类学、生物安全风险、基因节段、核酸和氨基酸序列、地理分布等,构建了首个全球虫媒病毒和节肢动物特异病毒的综合数据集。
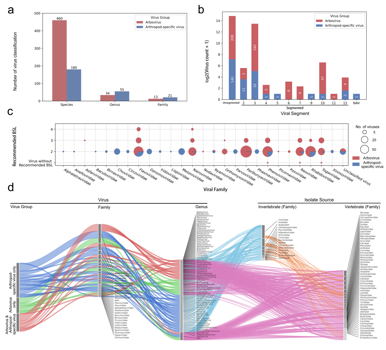
该数据集包含了(1)615个虫媒病毒(460个病毒种),98,994条记录和190个节肢动物特异病毒(180个病毒种),2,100条记录,共包括34个病毒科,89个病毒属和640个病毒种(图1a)。本研究详细展示了虫媒病毒和节肢动物特异病毒间的基因组节段差异(图1b)、生物安全风险建议等级(图1c)、病毒及其节肢动物媒介的全球分布、宿主来源等特征(图1d)。为深入理解虫媒病毒和节肢动物特异病毒的相互作用、进化规律和风险评估提供了丰富的数据资源(图2)。
武汉病毒所博士后黄英、博士研究生汪顺龙和山东理工大学副教授刘红为论文共同第一作者,武汉病毒所夏菡青年研究员和浙大城市学院明朝燕副教授为论文共同通讯作者,武汉病毒所袁志明研究员、美国德州大学医学分部Sergio Rodriguez助理教授为该项研究的合作作者。该研究得到国家重点研发计划项目、国家自然科学基金项目和中科院中非中心项目等项目的资助。

图1. 虫媒病毒和节肢动物特异病毒的分类、基因组节段和生物安全分级建议和宿主来源
图2. figshare数据集部分信息
文章链接:
https://www.nature.com/articles/s41597-023-02226-8
数据链接:
https://figshare.com/articles/dataset/A_global_dataset_of_viral_sequence_diversity_and_distribution_of_arboviruses_and_arthropod-specific_viruses/22154573?file=40281991