近日,中国科学院武汉病毒研究所/生物安全大科学研究中心张波课题组与华中农业大学赵凌课题组开展合作研究,在狂犬病毒新型疫苗研发方面取得新进展。相关成果在线发表于国际学术期刊EBioMedicine。论文题为“A novel rabies vaccine based on infectious propagating particles derived from hybrid VEEV-Rabies replicon” (一种新型的基于VEEV载体的狂犬病毒重组病毒疫苗)。
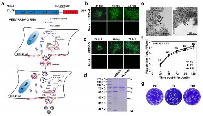
研究团队用狂犬病毒包膜G蛋白替换VEEV结构蛋白基因,构建的重组VEEV-RABV-G能够产生具有感染性、表达RABV-G蛋白的重组病毒。他们将重组病毒与狂犬减毒疫苗株LBNAR病毒纯化后进行电泳分析,发现VEEV-RABV-G仅含有RABV-G一种结构蛋白;二者感染细胞后释放的病毒颗粒形态不同,VEEV-RABV-G为球形颗粒,而LBNAR则是典型的子弹状形态,直接证明VEEV利用RABV-G包膜糖蛋白包装出了新的重组病毒颗粒(图1)。
为了验证VEEV-RABV-G重组病毒是否可作为减毒活疫苗,研究团队比较了相同剂量VEEV-RABV-G、狂犬病毒减毒活疫苗LBNAR和LBNSE颅内注射ICR小鼠后的体重变化和死亡率,发现VEEV-RABV-G感染与DMEM培养基对照组的表现一样,完全不会使小鼠发病和死亡,说明VEEV-RABV-G重组病毒具有很好的安全性。同时,他们发现低剂量病毒免疫小鼠时,VEEV-RABV-G比LBNAR诱导的中和抗体效价更高;而无论高剂量或低剂量免疫,VEEV-RABV-G都能够为小鼠提供更好的免疫保护率(图2)。
这些结果表明,VEEV-RABV-G重组病毒具有很好的安全性和免疫原性,低剂量、单次免疫即可为小鼠提供很好的免疫保护作用,可作为狂犬病毒的新型减毒活疫苗。
中科院武汉病毒所博士生张亚南与华中农业大学博士生陈晨为该论文共同第一作者,中科院武汉病毒所张波研究员与华中农业大学赵凌教授为共同通讯作者。该研究得到了国家重点研发计划(2016YFD0500400)的支持。
论文链接:https://www.sciencedirect.com/science/article/pii/S2352396420301948

图1. VEEV-RABV-G重组病毒鉴定。a:VEEV-RABV-G重组病毒产生及感染示意图;b:VEEV-RABV-G转染细胞后不同时间点IFA检测;c:VEEV-RABV-G病毒感染细胞后不同时间点IFA检测;d:纯化的VEEV-RABV-G重组病毒和LBNAR病毒SDS-PAGE电泳分析;e:VEEV-RABV-G和LBNAR感染细胞后电镜观察;f:传代后的病毒生长曲线比较;g:传代后的病毒噬斑比较。

图2. VEEV-RABV-G重组病毒的安全性和免疫保护评价。a:VEEV-RABV-G、LBNAR、LBNSE、DMEM对照组颅内感染小鼠后体重变化;b:病毒颅内感染后小鼠存活率;c:高剂量(2×105 PFU)VEEV-RABV-G、LBNAR免疫后小鼠血清中和抗体效价;d:低剂量(2×103 PFU)VEEV-RABV-G、LBNAR免疫后小鼠血清中和抗体效价;e:高剂量免疫后狂犬病毒颅内攻毒后小鼠存活率;f:低剂量免疫后狂犬病毒肌肉注射攻毒后小鼠存活率。