科研进展
大戟属(Euphorbia)隶属于大戟科,为植物界最大的属之一,包含约2000种,几乎遍布全球,生境类型十分多样。大戟属的形态特征高度趋同(非同源相似),是系统分类研究最为困难的类群之一。自林奈1753年建立该属以来,大戟属的“拆分”或“合并”一直处于争论之中。近些年的分子系统学研究支持“合并”,即广义的大戟属,共包含四个亚属:乳浆大戟亚属(subg. Esula)、subg. Athymalus、地锦草亚属(sung. Chamaesyce)和大戟亚属(subg. Euphorbia)。然而,目前的系统发育分析依据的均是少数DNA片段,提供的系统发育信号有限,大戟属内的系统发育框架还有待完善。利用基因组学手段解决该属的系统发育的研究却鲜有报道。
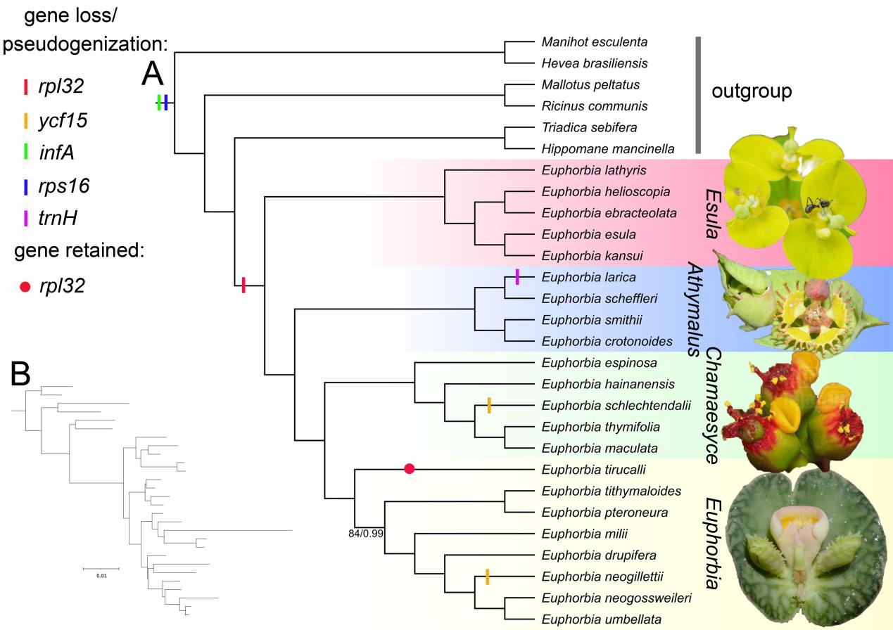
在中国科学院武汉植物园王青锋研究员和英国皇家植物园邱园Olwen M. Grace研究员的共同指导下,博士研究生魏能等人对大戟属四个亚属全面的代表性取样,利用质体基因组数据重建了该属系统发育关系,并探讨了其基因组结构的演化。分析发现,传统界定的属在系统发育树上均嵌入到狭义大戟属,广义的大戟属的单系得到很好的支持,从而支持大戟属的“合并”。另外,四大亚属的姐妹群关系也得到了进一步的确认。质体基因组结构在光合自养类群中,特别是在较低分类阶元(如族、属和种)之中,一般被认为十分保守。出乎意料的是,大戟属质体基因组长度变异幅度达到了42 kb,伴随着反向重复区(inverted repeat region)的大尺度扩张(超过15 kb)和收缩(几乎丢失)。同时,该研究对质体基因组结构上的基因倒位、复制、丢失/假基因化等现象进行了讨论,并从编码区和基因间区中筛选出的一批系统发育信号较强的分子标记,可被用于后续的大戟属DNA条形码以及系统发育研究。
该研究利用质体基因组学方法进一步厘清了大戟属属内的系统发育关系,为该属植物的分类、演化和保育奠定了基础。同时,该研究扩展了我们对于光合自养植物中质体基因组结构十分保守的认识,同时暗示大戟属可能经历了复杂的质体基因组演化历史。另外,大戟属是唯一同时具有光合作用三大碳代谢途径(C3、C4和CAM)的属,为揭示光合作用固碳的演化提供了绝佳的系统发育体系。基于此,该研究为理解光合作用相关的质体基因和光合固碳途径之间的联系提供了参考和启示。
该研究由中国科学院武汉植物园,英国皇家植物园邱园,肯尼亚国家博物馆、上海辰山植物园和中国科学院昆明植物所共同完成,得到了中-非联合研究中心项目(SAJC202101)、国家自然科学基金项目(32070231)、中国科学院国际合作项目(151853KYSB20190027)和中国科学院大学公派联合培养博士生奖学金的支持。研究结果以“Plastome evolution in the hyperdiverse genus Euphorbia (Euphorbiaceae) using phylogenomic and comparative analyses: large-scale expansion and contraction of the inverted repeat region”为题发表在最新一期的Frontiers in Plant Science上。
文章链接:https://doi.org/10.3389/fpls.2021.712064

图1. 基于76个质体编码区重建的大戟属系统发育树(展示基因的丢失/假基因化)

图2. 大戟属质体基因组长度的比较(展示反向重复区(IRA和IRB)的扩张和收缩)

图3. 从编码区中筛选出的系统发育信号排名前十的分子标记
新闻