科研进展
蜱传脑炎病毒(tick-borne encephalitis virus, TBEV)是一种由蜱虫传播的黄病毒,感染人可导致脑炎、脑膜炎等严重的中枢神经系统疾病及死亡。TBEV发现于上世纪30年代,其细胞受体至今仍然未知,阻碍了对病毒感染致病机制的理解和抗病毒药物的研发。
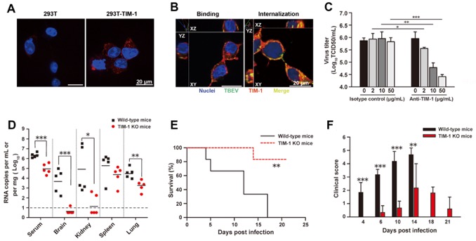
最近,中国科学院武汉病毒研究所/生物安全大科学研究中心崔宗强团队发现T细胞免疫球蛋白域粘蛋白域蛋白-1(T-cell immunoglobulin and mucin domain 1,TIM-1)是TBEV的功能性受体,揭示了TBEV病毒入侵的关键机制。
研究人员首先通过病毒结合细胞膜蛋白的质谱分析,筛选出一种能够与TBEV病毒粒子结合的宿主蛋白TIM-1。异位表达TIM-1可显著增强非敏感细胞对TBEV的易感性。通过基因敲除和病毒基因组RNA转染试验,证实了TIM-1在病毒复制周期的侵入阶段发挥作用。TIM-1与病毒粒子可共同内化进入宿主细胞。通过基因敲除、基因敲减、抗体封阻等抑制TIM-1蛋白功能,能够显著抑制病毒感染A549和Vero等细胞。在表达TIM-1的原代肾小管上皮细胞(RTEC)中,拮抗TIM-1也可显著降低病毒的感染水平。
进一步,研究人员构建了TIM-1基因敲除的小鼠模型,在动物体内证实了TIM-1受体在病毒感染和致病中的作用。模拟蜱虫叮咬途径,通过足垫注射病毒感染小鼠,发现TIM-1基因敲除可以显著抑制病毒在外周血及脑、肾脏、肺脏等组织器官的感染与复制。与功能正常小鼠相比,TIM-1基因敲除可显著降低致死率,延长生存时间,并减轻肌肉震颤、后肢麻痹和共济失调等神经症状。
该项工作发现了TBEV的首个功能性受体,揭示了TIM-1受体介导病毒入侵的关键作用,对理解病毒的感染与传播机制具有重要意义,将有助于开发新的抗病毒靶点和策略。
这一研究成果已在mBio期刊在线发表(DOI: 10.1128/mbio.02860-21),武汉病毒所副研究员张晓玮为该论文的第一作者,崔宗强研究员为该论文的通讯作者。该研究获得中国科学院战略性先导科技专项、国家自然科学基金、中国科学院前沿科学重点研究项目和中国科学院分子病毒与免疫重点实验室开放课题基金的支持。
论文链接:https://journals.asm.org/doi/10.1128/mbio.02860-21

图示:TIM-1受体介导TBEV感染
新闻