科研进展
东亚季风形成了东亚地区四季分明、雨热同期的气候特征。由于夏季降水集中、江河频繁泛滥,季风区形成了一系列河-湖交错的水网系统。这些水体在夏季形成食物充沛的洪泛区,而后快速萎缩,在秋冬季进入枯水期。这种独特的水系和水文模式对东亚地区的鱼类会产生什么样的影响呢?
东亚是世界淡水鱼类多样性最丰富的地区之一,形成了以鲤科(参考《中国动物志: 硬骨鱼纲. 鲤形目》的分类系统)鱼类为主体的独特的鱼类构成。其中,一类被称为“东亚鲤”的类群(约154种)最为特殊,它们占据了季风区大量的生态空间,表现出对河流-湖泊生态系统的高度适应。这些鱼类不仅成为东亚国家淡水养殖的重要对象,如青、草、鲢、鳙、鳊、鲌、鲴、赤眼鳟等,还在世界各地的淡水水域中造成了严重的生态入侵。以往基于分子系统学的观点认为,东亚鲤是东亚季风活动的产物。然而,这些研究关于东亚鲤的进化时间(如,推测的起源时间跨度从14.49到43.3百万年前不等)和进化关系并没有达成一致。因此,东亚鲤的起源和演化是否与东亚季风相关仍需要评估。如果两者有关系,在季风的影响下,东亚鲤是如何形成当前的分布模式的?支撑东亚鲤伴随季风演化的潜在因素是什么?为了理解这些问题,研究人员从生态地理、系统发育、宏观进化和比较基因组等角度对东亚鲤进行了系统地调查。
研究显示:
1、东亚鲤在分布上倾向于季风环境特征明显的地区。在演化方面,东亚鲤的起源紧随着东亚季风的建成;随后其物种形成、形态分化、生物地理活动等事件也都呈现出和季风活动高度的关联。这些结果都支持东亚鲤的起源和演化与东亚季风密切相关。
图2 东亚鲤的分布热点图。右上角绿色图层表示东亚夏季风的地理生态区;虚线表示水系分隔。
2、东亚鲤起源于古“长江-珠江”流域,随后长期向南北进行物种输出。随着季风的进一步增强(约12百万年前)和东亚地区地貌特征的稳定,我国东部地区形成以“河流-湖泊”交织为特征的洪泛区。在这段时期,东亚鲤的分化和扩散都达到了顶峰,例如代表河湖生态类型的鲌类鲴类的多数支系都在这段时期分化形成;因此,这一时期很可能是东亚鲤最繁荣的时期。随着全球气温降低(约5百万年前),冰期活动可能又再一次导致了东亚鱼类分布格局的调整,如岛屿物种向大陆回迁、北方物种南下;这段时期整体上是物种南迁增强,北上减弱的扩散模式。在整个东亚鲤的演化过程中,“长江-珠江”流域比其它地区发生了更多的成种事件(主要集中在12-4百万年前的‘超级季风’时期),扮演了进化摇篮的角色。

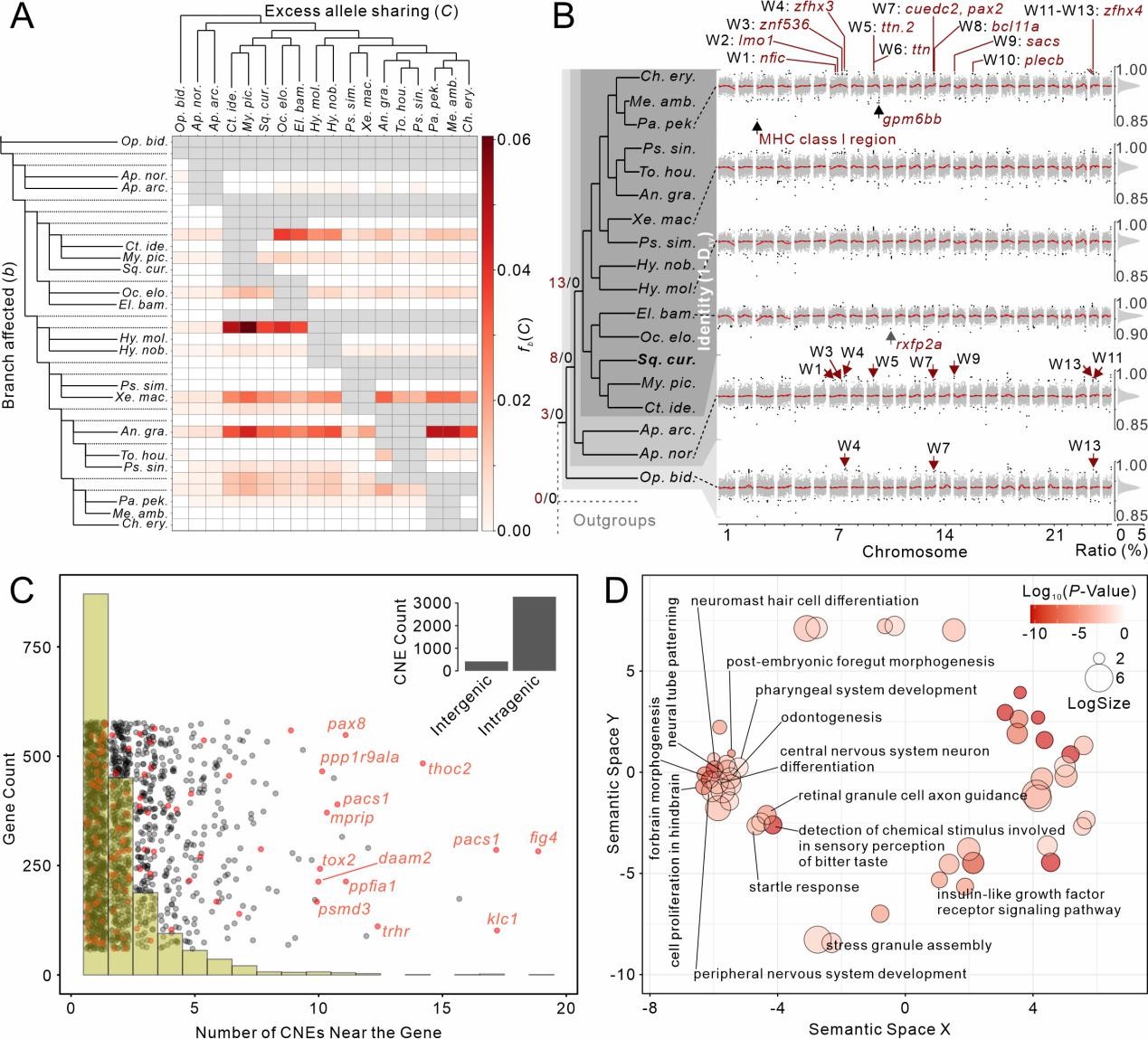
图3 东亚鲤的宏进化分析。(A)成种速率分析,紫色表示“河-湖”类群。(B)DTT分析显示东亚鲤在季风增强期有明显的形态快速分化。(C)支系间的分化(黑色)和扩散(红色)事件也都在东亚季风盛行期达到了最大。(D)东亚鲤的起源与扩散,箭头的粗细表示扩散事件的强度。(E)各区域之间的物种扩散,圆圈的面积表示支系分化事件发生的频次。
3、为何东亚鲤在季风区表现出如此高的优势呢?基于比较基因组学的研究发现,东亚鲤群体中与大脑等神经系统功能相关的基因(包括环境感知和惊吓反应维持等)在调控区存在大量的变异。这些遗传变异是所有东亚鲤共享而其它鲤科鱼类中没有的,涵盖大量新出现的调控元件和保守元件的大片段特异突变。这意味着东亚鲤在脑等神经系统的调控层面发生了一些独特的改变。事实上东亚鲤也确实比其它鲤科鱼类表现得更活跃、更敏感。因此,研究人员推测这些涉及大脑等神经调控层面的“创新”可能有助于东亚鲤更好地应对季风区水体环境的季节性变化。
4、此外,研究人员还发现东亚鲤成员间存在十分普遍的基因流,这些基因流事件多发生于的古老的演化支系间。因此,研究人员推测这些古老的基因流也可能参与了东亚鲤的辐射。

图4. 东亚鲤特有的基因组特征。(A)东亚鲤的中间基因流分析。(B)基因组间分化区域鉴定与一致性分析。(C)3,714个东亚鲤特有的保守非外显子元件(CNEs)。红点表示参与大脑和神经系统的基因。(D)东亚鲤特异性CNEs相关基因的GO富集。
5、四川盆地和长江中下游是长江流域的两个物种分布热点;三峡地区扮演了长江流域生态走廊的角色。因此,保持三峡地区的水路连通性对保护长江流域的鱼类多样性具有潜在的重要性。
6、线粒体基因组在评估鲤科鱼类系统发育中呈现出严重的失真,不适用于鲤科等进化背景复杂的类群的进化分析。
7、日本地区的东亚鲤来源于朝鲜半岛,而非长期以来学术界认为的古黄河。

以上工作增进了人们对东亚淡水鱼类演化模式的认知,为理解重大历史事件对生物群演化的影响提供了一个示范案例。该工作以“Monsoon boosted radiation of theendemic East Asian carps”为题在线发表于SCIENCE CHINA Life Sciences(文章链接:http://engine.scichina.com/doi/10.1007/s11427-022-2141-1)。水生所冯晨光博士、西工大王堃副教授、西工大许文杰博士和水生所杨连东副研究员为论文的共同第一作者,陈宜瑜院士对该工作给予了长期指导,水生所何舜平研究员为通讯作者。谨以此文献予老一辈鱼类学家。同时,该工作也得到了国内外多家单位相关研究学者的参与和支持。研究工作受到了中科院先导专项B、国家自然科学基金青年基金以及中国博士后基金等项目的资助和支持。
文章引用格式:
Feng, C., Wang, K., Xu, W., Yang, L., Wanghe, K., Sun, N., Wu, B., Wu, F., Yang, L., Qiu, Q., et al. (2022). Monsoon boosted radiation of the endemic East Asian carps. Sci China Life Sci 65, https://doi.org/10.1007/s11427-022-2141-1
新闻