科研进展
摄食偏好的分化是导致新物种出现的重要机制之一。然而,人们对摄食偏好适应的潜在遗传机制知之甚少。生活在青藏高原的斜口裸鲤(Gymnocypris eckloni scoliostomus)和花斑裸鲤(G. eckloni eckloni)是在较短的时间内(~57000年)完成分化的2个近源物种,并演化出不同的摄食偏好,在摄食器官形态和功能上表现出显著的适应性差异。与花斑裸鲤的杂食性不同,斜口裸鲤长期以高脂的浮游生物为食。这为研究摄食偏好的潜在表观遗传机制提供了极佳机会。
9月29日,Journal of Genetics and Genomics在线发表中国科学院水生生物研究所何舜平研究员团队题为“3D landscape reorganization in response to feeding preferences adaptation in the youngest split Gymnocypris fish”的研究论文。该研究发现了裸鲤肝脏3D基因组重塑能够调控脂质代谢相关基因的表达,并进一步讨论了它们对不同摄食偏好适应性的贡献。

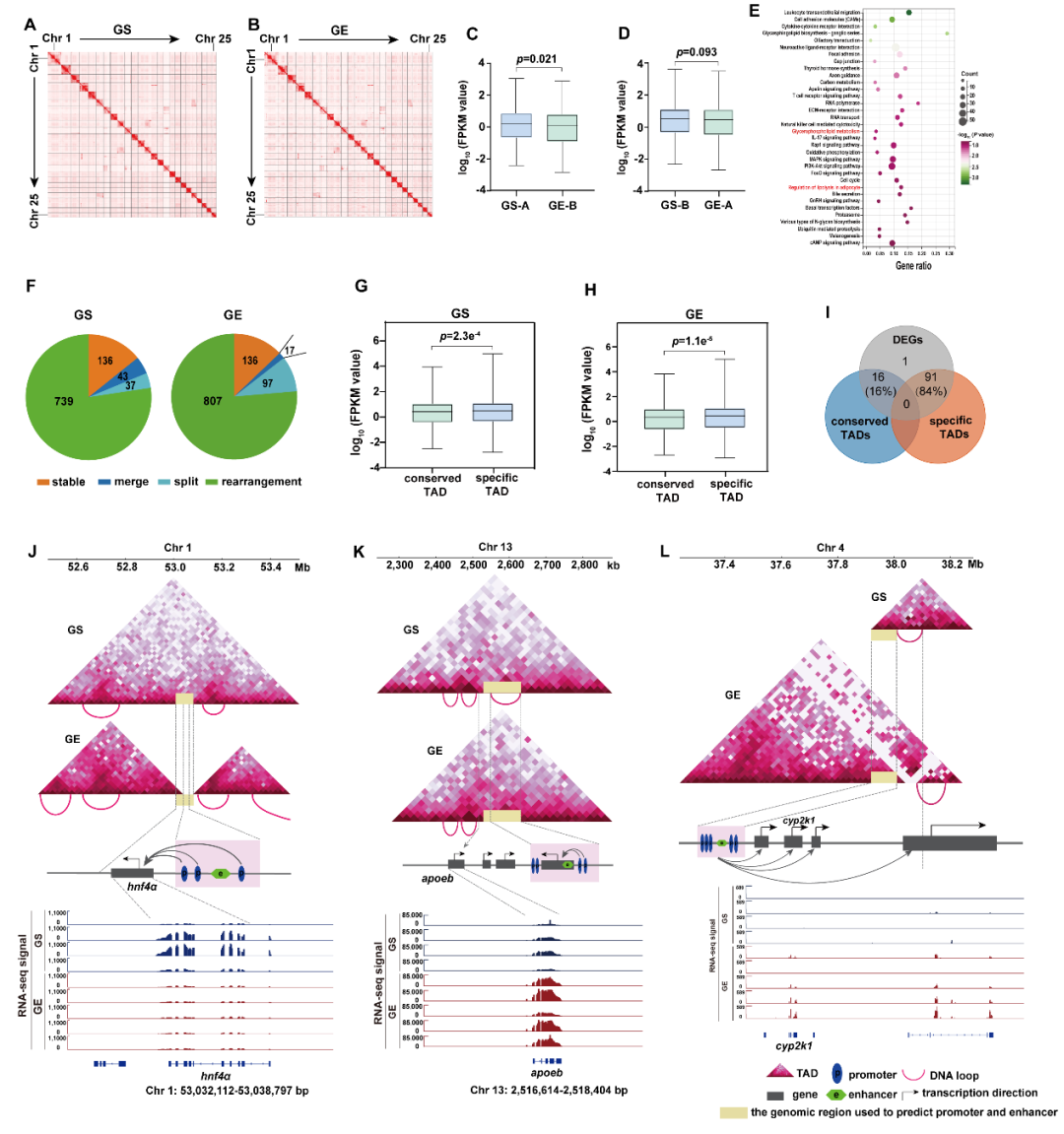
该研究结合Hi-C和RNA-seq,比较了斜口裸鲤和花斑裸鲤肝脏组织全基因组染色质的相互作用,鉴定出9个与脂质代谢相关的差异表达基因。有趣的是,其中8个候选基因经历了TAD重塑和DNA loop重排。进一步研究发现,TAD和DNA loop重排列可能通过划分TAD结构并改变增强子/启动子相互作用的特异性,进而调节脂质代谢基因的表达,引起物种脂质代谢途径的分化,使生物产生对不同食性偏好的适应性,在较短时间里,分化为同一区域内的不同物种。

A和B:斜口裸鲤(GS)和花斑裸鲤(GE)Hi-C的矩阵图;C和D:Compartment转换区域内基因的表达水平;E:GS-A转GE-B compartment内基因的功能富集分析;F:GS和GE中TAD变化的比例;G和H:GS和GE中保守型和物种特异型TAD中的基因表达的FPKM值;I:差异表达基因(DEGs)、物种保守型TAD内的基因和物种特异性型TAD内的基因(韦恩图);J-L:TAD和DNA loop结构变化影响基因表达的示意图。
水生所博士生孙宁为该论文第一作者,方成池助理研究员和何舜平研究员为共同通讯作者。相关工作得到国家自然科学基金等资助。
论文链接:https://doi.org/10.1016/j.jgg.2022.09.003
新闻