科研进展
埃博拉病毒(Ebola virus, EBOV)是属于丝状病毒科的一种高致病性病毒,感染人和灵长类动物引发烈性出血性传染病“埃博拉出血热”。自1976年第一次出现以来,埃博拉疫情反复出现,造成了大量的死亡病例,严重危害人类生命安全。在部分埃博拉出血热幸存者中,会出现眼部的持续性感染和眼部后遗症,这可能与内血-视网膜屏障的破坏有关,但其机制一直不清楚。
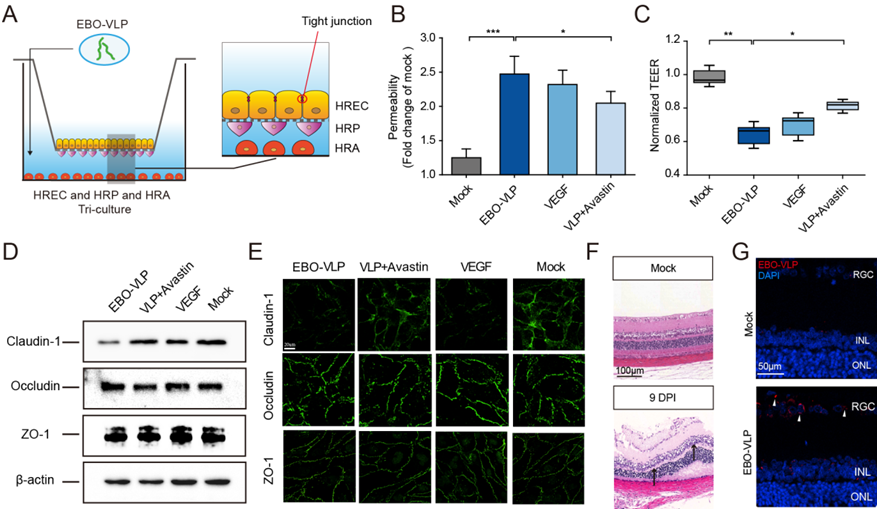
近日,中国科学院武汉病毒研究所/生物安全大科学研究中心崔宗强团队发现埃博拉病毒可以通过刺激周细胞分泌血管内皮生长因子(Vascular endothelial growth factor, VEGF)破坏内血-视网膜屏障。
本研究中,研究团队构建了多种视网膜细胞共培养的内血-视网膜屏障(inner blood-retinal barrier, iBRB)模型,通过对屏障的电阻测定和渗透性实验,发现丝状埃博拉病毒样颗粒(Ebola virus-like particle, EBO-VLP)会造成内血-视网膜屏障的破坏。但是,埃博拉病毒样颗粒并不是直接对构成屏障的视网膜内皮细胞造成损伤来破坏屏障。之后科研人员通过细胞因子抗体矩阵筛选,发现埃博拉病毒样颗粒可刺激周细胞分泌血管内皮生长因子,VEGF会破坏内血-视网膜屏障的完整性。当加入针对VEGF的抗体(Avastin)后,可阻碍埃博拉病毒样颗粒对血-视网膜屏障的破坏。而且,研究人员发现埃博拉病毒样颗粒刺激周细胞产生的VEGF,下调视网膜内皮细胞紧密连接蛋白claudin-1的表达,从而导致血-视网膜屏障的破坏。其中,埃博拉病毒的表面糖蛋白在病毒破坏内血-视网膜屏障中起关键作用。
进一步,研究人员在动物体内验证了埃博拉病毒样颗粒对内血-视网膜屏障的破坏机制。通过玻璃体注射将埃博拉病毒样颗粒导入大鼠的视网膜,发现病毒样颗粒对视网膜造成明显的病理性损伤,内血-视网膜屏障的渗透性显著提高。结合免疫荧光和蛋白质免疫印迹实验,发现埃博拉病毒样颗粒会刺激大鼠视网膜内VEGF的分泌,导致紧密连接蛋白claudin-1蛋白表达下降。加入VEGF的抗体后,显著减弱埃博拉病毒样颗粒造成的视网膜损伤及屏障渗透性变化。
该研究发现了埃博拉病毒破坏血-视网膜屏障的一种新机制,对于理解病毒在眼部持续性感染导致并发症或后遗症的致病机理具有重要意义,将有助于开发针对埃博拉病毒持续性感染及后遗症的治疗手段。
这一研究成果已在《PLOS Pathogens》期刊在线发表(https://doi.org/10.1371/journal.ppat.1011077)。武汉病毒所博士生高佳望为该论文的第一作者,崔宗强研究员为该论文的通讯作者。该研究获得中国科学院战略性先导科技专项、国家重点研发计划、国家自然科学基金等项目的资助。
论文链接:https://journals.plos.org/plospathogens/article?id=10.1371/journal.ppat.1011077

图1. 埃博拉病毒刺激周细胞分泌血管内皮生长因子破坏内血-视网膜屏障

图2. 埃博拉病毒破坏内血-视网膜屏障机制示意图
新闻