首页 >> 新闻 >> 科研进展

科研进展

武汉病毒所合作揭示宿主因子LGP2通过下调RdRP活性抑制虫媒黄病毒增殖的分子机制

发表日期:2024-02-05来源:武汉病毒研究所放大 缩小
       虫媒黄病毒包括以蚊为传播媒介的登革病毒(DENV)、寨卡病毒(ZIKV)和以蜱为传播媒介的蜱传脑炎病毒(TBEV)、鄂木斯克出血热病毒(OHFV)等,可导致人类或动物严重疾病的发生,是严重危害人类生命健康和社会经济发展的一类正链RNA病毒。正链RNA病毒的基因组复制和转录过程(简称“转录复制”)由病毒编码的依赖RNA的RNA聚合酶(RNA-dependent RNA polymerase,RdRP)为核心组装成与内质网膜结构相关的“复制复合体”(replication complex,RC)来完成,多种病毒蛋白和宿主因子可参与该过程。黄病毒编码的非结构蛋白NS5是N端甲基转移酶和C端RdRP的融合体,而非结构蛋白NS3则为N端蛋白酶和C端NTP酶/解旋酶的融合体,两者均在转录复制过程中发挥重要作用。宿主因子可通过参与膜结构的形成或与复制复合体中的病毒蛋白互作来正向调控转录复制过程,但其通过与RdRP直接相互作用来抑制转录复制的案例鲜有报道。

       中国科学院武汉病毒研究所王汉中研究员/郑振华研究员团队长期从事病毒与宿主互作机制研究,龚鹏研究员团队长期从事病毒RdRP催化机制研究,近期在一项多团队研究中合作揭示了宿主蛋白LGP2可通过直接作用于虫媒黄病毒NS5的RdRP来下调其聚合酶活性从而抑制病毒增殖的分子机制。LGP2是RIG-I样受体蛋白(RIG-I-like receptors,RLRs)之一,可通过介导RLRs信号通路来调控干扰素和细胞因子,引起抗病毒反应。本研究发现:

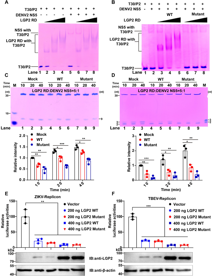
       (1)LGP2可不依赖传统的干扰素相关过程来抑制ZIKV和TBEV在细胞水平的增殖;(2)通过免疫共沉淀、生物素亲和纯化与免疫荧光共定位等方法表明LGP2通过与ZIKV NS5的RdRP区域直接互作定位于RC,并影响NS5与NS3的互作(图1);(3)进一步研究发现,LGP2的调控结构域(regulatory domain,RD)是LGP2-NS5互作的核心区域,并且该相互作用在抑制病毒增殖中起到关键作用;(4)通过RdRP酶学表征实验发现LGP2抑制DENV和TBEV NS5的RdRP活性,并且主要影响RNA合成的延伸前(pre-elongation)步骤。虽然LGP2能够干扰NS5-RNA复合物的形成,但是LGP2的RNA结合缺失突变蛋白仍然能够抑制NS5的RdRP活性,表明LGP2-NS5的蛋白直接互作是干扰NS5 RdRP活性的主要因素之一,但具体分子机制有待进一步研究(图2)。

       综上所述,本研究发现了宿主LGP2通过直接相互作用下调NS5 RdRP活性来抑制虫媒黄病毒增殖的新机制,为病毒防治和抗病毒药物研发提供了新路径。

       相关研究成果于近期发表在国际病原学领域经典期刊PLoS Pathogens上,论文题目为“LGP2 directly interacts with flavivirus NS5 RNA-dependent RNA polymerase and downregulates its pre-elongation activities”。此项研究主要受到国家重点研发计划项目(2018YFA0507200,项目负责人为陈新文研究员)、中国博士后科学基金(2020M672579)、国家自然科学基金(32000136)和中国科学院青年创新促进会项目(2022341)的资助。中国科学院武汉病毒研究所/广州妇女儿童医疗中心联合培养的博士后谭忠元和中国科学院武汉病毒研究所青年研究员吴继芹为论文的共同第一作者,中国科学院武汉病毒研究所龚鹏研究员、王汉中研究员和广州妇女儿童医疗中心陶建平主任为共同通讯作者。

文章链接:https://journals.plos.org/plospathogens/article?id=10.1371/journal.ppat.1011620

 

图1. LGP2与ZIKV的RC共定位。(A)生物素亲和纯化与LGP2邻近的ZIKV蛋白;(B)竞争性Co-IP分析LGP2对 ZIKV NS3和NS5互作的影响;(C-E)免疫荧光共定位分析LGP2与ZIKV RC的共定位关系。

 

图2. LGP2野生型(WT)和RNA结合缺失突变蛋白(Mutant)抑制NS5聚合酶活性和病毒复制。(A)和(B)LGP2 RD WT具备结合RNA的能力并影响NS5-RNA复合物的形成,而 LGP2 RD Mutant则丧失了结合RNA的能力但不影响NS5-RNA复合物的形成;(C)和(D)LGP2 RD WT和Mutant都能够抑制NS5的聚合酶活性;(E)和(F)LGP2 WT和 RD Mutant都能够抑制ZIKV和TBEV的复制。
附件: