科研进展
三叶崖爬藤(Tetrastigma hemsleyanum),俗称三叶青,是葡萄科珍稀药用植物,被列为“新浙八味”中药材之一。其块根及全草富含黄酮类和多糖等活性成分,具有抗病毒、抗氧化、免疫调节及抗肿瘤等药理活性。中国科学院武汉植物园邱英雄研究团队对三叶青进行了长期的系统性研究发现:该物种在更新世早中期经历了由热带向亚热带北缘的迁移(Wang et al., 2015, New Phytologist),这一生物地理过程可能通过选择性清除在基因组上留下适应性进化印记;基因组测序研究进一步揭示其基因组中转座子(transposable elements, TEs)占比高达73%(Zhu et al., 2023, Plant Journal),这一显著特征使其成为研究转座子介导植物适应性进化的理想模式系统。
近期,该团队基于覆盖全分布区的29个异质性生境种群的重测序数据,构建了三叶青转座子变异图谱,深入解析了转座子驱动植物环境适应性进化的分子机制。基于SNPs和转座子变异位点的种群遗传结构分析一致表明,三叶青存在显著的谱系分化(图1,图2)。通过SNPs数据重建的种群动态历史表明:中新世晚期和上新世(5.90–3.58 Ma)的全球气候变冷及东亚冬季季风增强共同驱动了三叶青谱系分化,表现为南北谱系首先分化,随后形成4个亚谱系(图3)。各亚谱系在更新世晚期呈现周期性种群收缩-扩张模式。研究发现转座子变异位点的扩增始于上新世晚期(约3 Ma),而大部分位点的转座活动则发生于末次冰期(峰值约0.043 Ma)。这一结果表明,第四纪气候波动通过调控种群动态影响了转座子的活动,进而塑造了现存谱系间转座子的差异化分布格局(图1)。
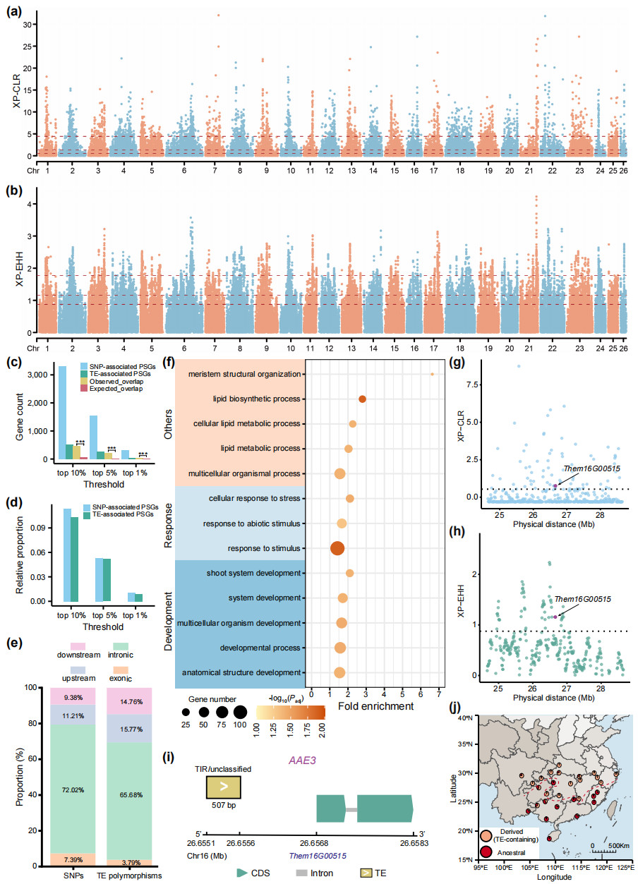
选择性清除和GEA分析显示,虽然仅有少量转座子变异位点(0.033%–0.40%)呈现正选择信号,但有更高比例(0.081%–0.76%)的位点与气候因子显著相关(图4,图5)。这些受选择或与气候相关的转座子位点主要与植物器官发育、胁迫响应及防御相关基因存在密切关联。加权基因共表达网络分析揭示了TEs相关环境适应基因比SNPs相关基因具有显著更多的连接边,表明其具可能有更强的调控效应。基因组分布特征分析发现,基因稀疏区域的转座子丰度显著高于基因密集区(图6),且这些区域内转座子变异位点的XtX和BF值均显著升高。这些发现不仅深化了人们对植物适应性进化基因组机制的认识,也为三叶青的引种驯化、分子育种和遗传资源保护提供了重要理论依据。
该研究近日以“Genome-wide patterns of local adaptation associated with transposable elements in Tetrastigma hemsleyanum (Vitaceae)”为题发表于期刊New Phytologist。中国科学院武汉植物园与浙江大学生命科学学院联合培养博士生任超前为该论文的第一作者,中国科学院武汉植物园邱英雄研究员和浙江大学陈军研究员为论文共同通讯作者。宁波大学朱珊珊副研究员、奥地利萨尔茨堡大学Hans Peter Comes教授、武汉植物园特别研究助理张心怡与马雅真副研究员、浙江大学姜维梅高级讲师与傅承新教授参与了部分工作。感谢中国科学院植物研究所郭亚龙研究员对论文修改提供的宝贵建议。该研究得到国家重点研发计划(2024YFF1307403)、国家自然科学基金(32370385、32161143003)、浙江省农业新品种选育重大科技专项(2021C02074)、西藏自治区科技计划(XZ202402ZD0005)等项目支持。
论文链接

图1 三叶崖爬藤群体中转座子变异位点的特征

图2 三叶崖爬藤种群遗传结构分析

图3 三叶崖爬藤种群动态历史分析

图4 不同阈值下三叶崖爬藤基因组中的选择性清除信号

图5 参与气候适应的转座子变异位点与基因鉴定

图6 基因密度与转座子丰度相关性分析
新闻