科研进展
河流生态系统是最具活力和生产力的生态系统之一,其中的物质和能量的“向上”流动通过食物网进行。河流食物网中消费者必需但又几乎不能自主合成的最重要的物质之一是多不饱和脂肪酸(PUFA)。河流里的附石生物富含PUFA,是溪流食物网中消费者不可或缺的优质基础资源。然而,随着全球变暖,PUFA和长链PUFA (LC-PUFA, >20C)表征的高质量碳,将如何变化以及它们对更高营养级消费者的影响仍不清楚。
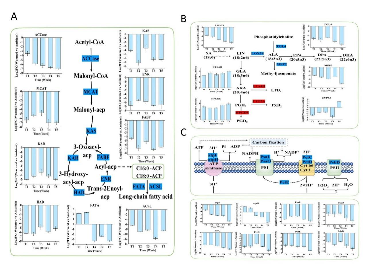
中国科学院武汉植物园系统生态学研究组硕士生钱正禄,在谭香研究员和张全发研究员的指导下,通过开展中宇宙实验,研究升温(升高4°C)如何影响基础资源附石生物脂肪酸组成及向消费者的传递。 结果表明:变暖导致PUFA和长链PUFA(LC-PUFA, >20 C)在附石生物中的比例分别从 13.32%降低到9.90%,以及从3.05%显著降低到 2.18%。三种PUFA 的比例——α-亚麻酸(ALA, 18:3ω3)、花生四烯酸(ARA,20:4ω6)和二十二碳六烯酸(DHA, 22:6ω3)的比例也显著下降(p<0.05)。初级消费者的脂肪酸谱反映了基础资源的变化,其pufa从40.14%>
研究成果以“Warming degrades nutritional quality of periphyton in stream ecosystems: evidence from a mesocosm experiment”为题,发表于国际学术期刊ISME Communications。研究受到了国家自然科学基金(Nos. 32030069, 32271665)的资助。

图1 基础资源附石生物及消费者铜绣环棱螺Bellamya aeruginosa脂肪酸含量的变化

图2 附石生物的代谢通路中差异表达基因变化情况
论文链接:https://academic.oup.com/ismecommun/article/5/1/ycaf051/8090545?login=true
新闻