科研进展
近日,中国科学院武汉病毒研究所王薇研究员团队在Journal of Medical Virology发表了题为“Bergamottin ,A Natural Bioactive Compound ,Inhibits Dabie Bandavirus Infection In Vitro and In Vivo”的研究论文。该论文证实天然活性成分佛手柑素(Bergamottin)在体外和体内实验中均能有效抑制大别班达病毒(Dabie bandavirus ,DBV,又称发热伴血小板减少综合征病毒,SFTSV)的感染,这一发现为开发新型抗病毒药物提供了重要线索。
发热伴血小板减少综合征(SFTS)是由DBV引起的一种高致病性传染病。该病毒主要通过蜱虫叮咬传播,也可通过动物或人际接触传播,近年来在亚洲多国发病率呈上升趋势。目前尚无针对DBV的特异性疫苗或药物,亟需开发有效的抗病毒疗法。
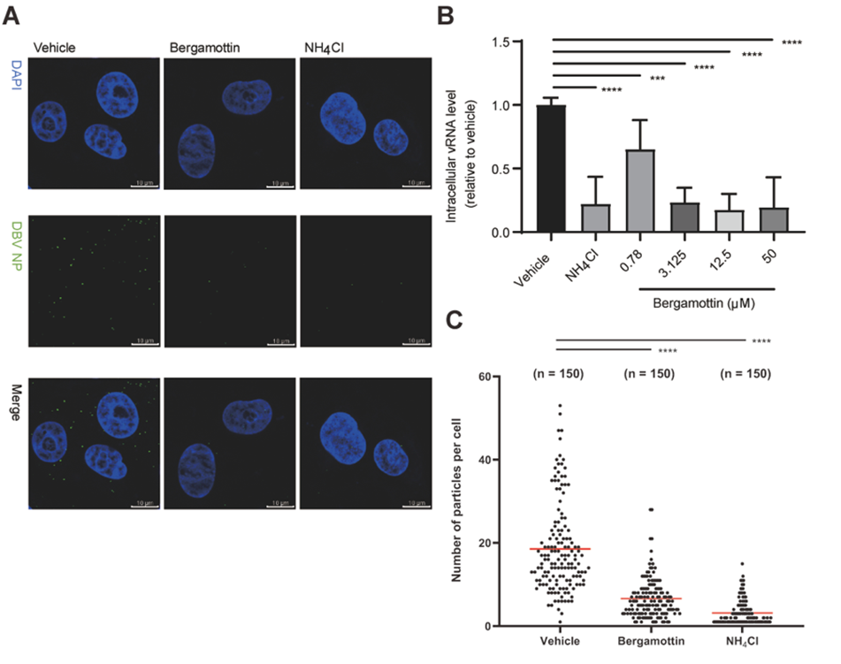
该研究团队通过体外实验发现,佛手柑素在Vero E6和Huh-7细胞中能够以剂量依赖的方式抑制DBV感染,其半数抑制浓度(IC50)分别为8.6 μM和16.3 μM。进一步的机制研究表明,佛手柑素通过干扰病毒内化和抑制病毒基因组复制发挥抗病毒作用。此外,时相加药实验表明,佛手柑素在病毒感染的多个阶段(包括病毒进入和复制阶段)均表现出抑制作用。
在动物实验中,研究团队采用IFNAR−/−小鼠模型,发现口服佛手柑素(120 mg/kg/d)可显著降低小鼠肾脏、脾脏和肺脏中的病毒载量,并减轻病毒感染引起的组织病理损伤。毒性实验显示,该剂量下佛手柑素对小鼠无明显毒副作用。
佛手柑素是一种存在于柑橘类水果中的天然化合物,此前已被证实对多种病毒(如SARS-CoV-2、LASV等)具有抑制作用。其广谱抗病毒特性提示其可能通过靶向宿主细胞通路发挥作用。本课题不仅拓展了天然小分子化合物在抗病毒领域的应用范围,也为开发安全有效的抗DBV感染的新型药物提供了新的选择。
中国科学院武汉病毒研究所硕士生万仪为论文第一作者,王薇研究员为论文通讯作者。该研究得到国家自然科学基金、国家重点研发计划、病毒学国家重点实验室开放研究基金项目资助。
论文链接:http://dx.doi.org/10.1002/jmv.70495

图1佛手柑素对大别班达病毒内化的作用(A)共聚焦荧光显微镜分析佛手柑素对DBV内化的影响。(B)qRT-PCR分析细胞中内化的病毒RNA水平。(C)对A中每个细胞内的病毒颗粒进行定量分析。
新闻