科研进展
2026年4月14日,中国科学院武汉病毒研究所罗敏华团队在嗜神经病毒HSV-1 H129株(H129)的神经系统中传播机制研究中取得重要突破。该研究首次揭示H129如何利用神经元的突触传递分子机制实现突触特异的神经元间传播,解决了长期以来该病毒作为神经环路示踪工具是否经突触特异性传播的争议,为进一步研发/优化H129顺向神经环路示踪工具提供了关键的设计依据。相关成果在线发表于神经科学国际顶级期刊《Nature Neuroscience》。
前期,团队建立了H129遗传改造平台(H129的细菌人工染色体,H129-BAC),研发了系列顺向神经环路示踪工具,包括顺向跨多级工具H129-G4,首个顺向跨单级工具H129-dTK (2017, PMID: 28499404),更高效、特异的顺向跨单级工具H129-dgK-G4 (2022, PMID: 35012591),快速、高效、低毒的跨单级系统H129Amp-CTG (2022, PMID: 36496505),填补了顺向跨突触示踪工具领域的空白。然而,H129是否真正以突触特异性方式传播、其跨突触传播的具体分子机制不明确,这不仅限制了其在神经环路示踪中的精准应用,也阻碍了对HSV-1脑内传播引发脑炎、增加阿尔茨海默病风险等病理过程的深入理解。因此,阐明H129的跨突触传播机制,既是HSV-1病毒学研究的核心课题,也是神经科学工具开发的重要基础。
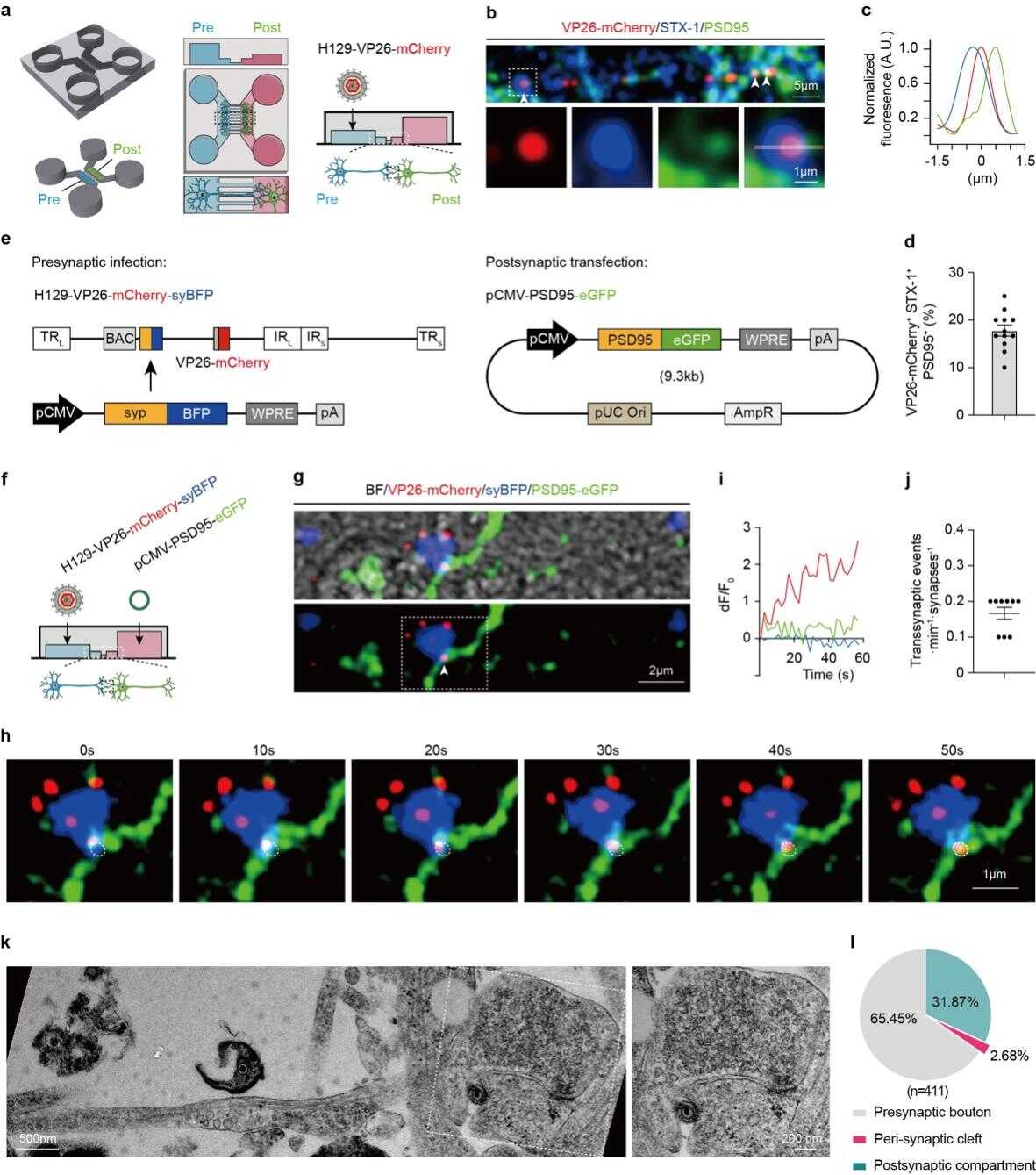
在病毒遗传改造平台基础上,构建了含GFP、mCherry、BFP、pHluorin、GCaMP和shRNA等的系列H129工具病毒,使病毒感染可视化并实现载体功能。同时,建立并优化了微流控原代小鼠神经元培养系统,将突触前、突触后神经元分隔于两个独立腔室,仅允许突触前神经元轴突经微通道与突触后神经元形成突触连接。结合活细胞成像和透射电镜成像,实现了病毒跨突触转运的实时追踪(图1),并解析了其跨突触传播机制。H129跨突触传播分三个关键步骤:
1. 突触前 ‘virion vesicle’ 组装,H129核衣壳在突触前末端依赖于自噬机制组装成 ‘virion vesicle’,形态和分泌机制类似于dense core vesicle;抑制自噬可阻断 ‘virion vesicle’ 形成,导致病毒以核衣壳的形式滞留于突触前,病毒跨突触传播被抑制。
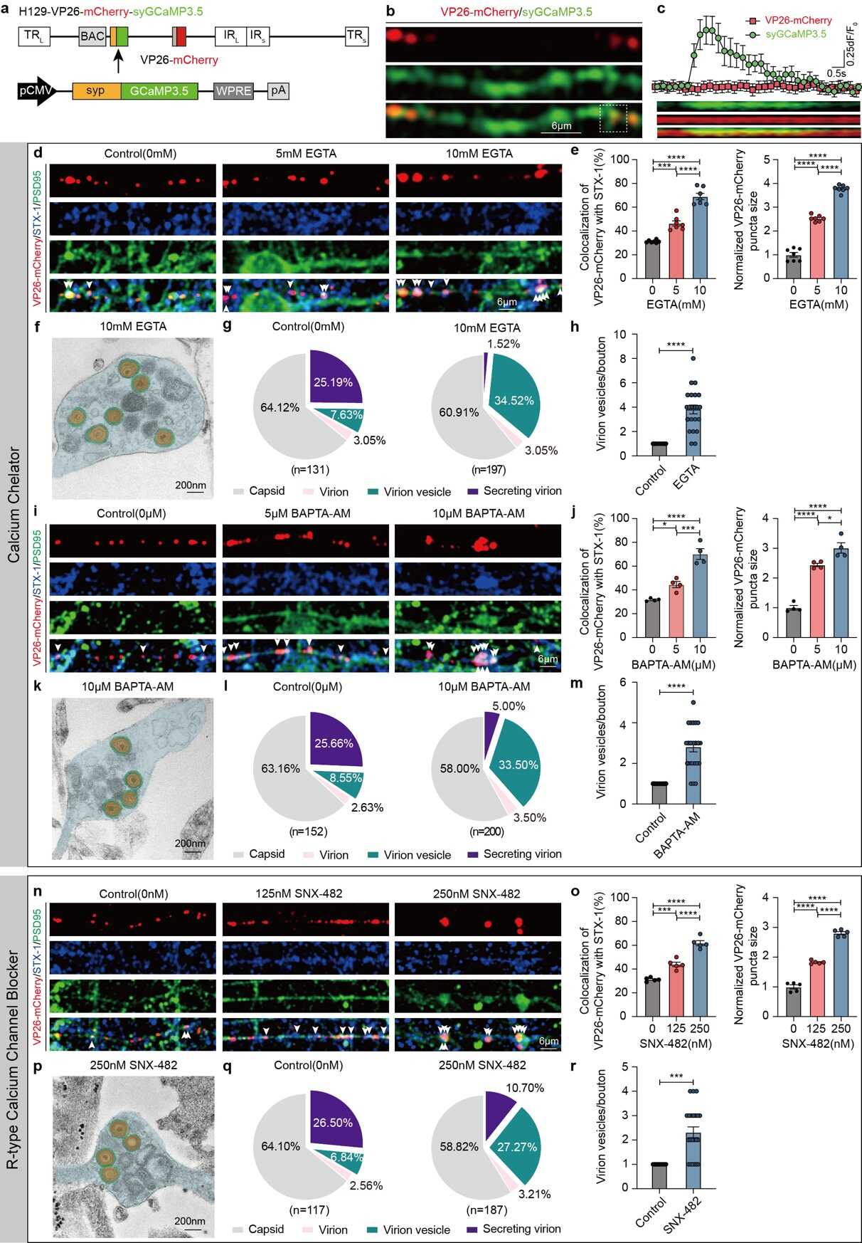
2. 突触前分泌释放,‘virion vesicle’依赖于电压门控钙通道介导的Ca2+ 内流(图2),Synaptotagmin-7作为关键Ca2+感受器以及SNARE复合物(VAMP2)进一步介导 ‘virion vesicle’ 的突触前分泌释放;活细胞成像和电镜成像分析显示病毒呈现快速附着(融合孔打开)、缓慢释放、完全融合的三阶段动力学特征,与神经递质释放高度相似。
3. 突触后进入,病毒释放后,通过其gD蛋白与突触后膜nectin-1受体特异性结合,经网格蛋白介导的内吞进入突触后神经元;TMEFF1作为HSV-1的限制因子,通过干扰gD/nectin-1相互作用抑制病毒跨突触进入。
本研究阐明了H129可劫持神经元Ca2+ 依赖的突触前分泌机制与网格蛋白介导的内吞作用等生理过程实现突触特异性跨突触传播(图3)。上述发现不仅为解析 HSV-1 在中枢神经系统内的传播规律、阐明疱疹病毒性脑炎的致病机制,以及揭示 HSV-1 感染通过突触途径增加阿尔茨海默病发病风险的潜在通路提供了重要理论依据;同时也为优化 H129 顺行跨突触神经示踪工具确立了明确的设计原则,对构建更高效、低毒的神经环路示踪病毒工具具有重要指导意义。该研究成果为研发高安全性、高特异性的新一代无毒大容量病毒载体奠定了关键理论基础与核心技术支撑,将推动神经环路解析与基因治疗的载体创新研发。
武汉病毒所博士生秦海滨为该论文的唯一第一作者,该工作得到国家重点研发计划、国家自然科学基金、中国科学院战略性先导科技专项、武汉市重点研发计划、湖北省自然科学基金、江苏省重大科研设施项目、华中科技大学跨学科研究项目等基金的联合支持。

图1. HSV-1 H129跨突触传播

图2. Ca2+是H129突触前分泌释放所必需

图3. HSV-1 H129跨突触传播工作模型
论文链接:https://www.nature.com/articles/s41593-026-02254-8
新闻